就诊版 大众版 职工入口
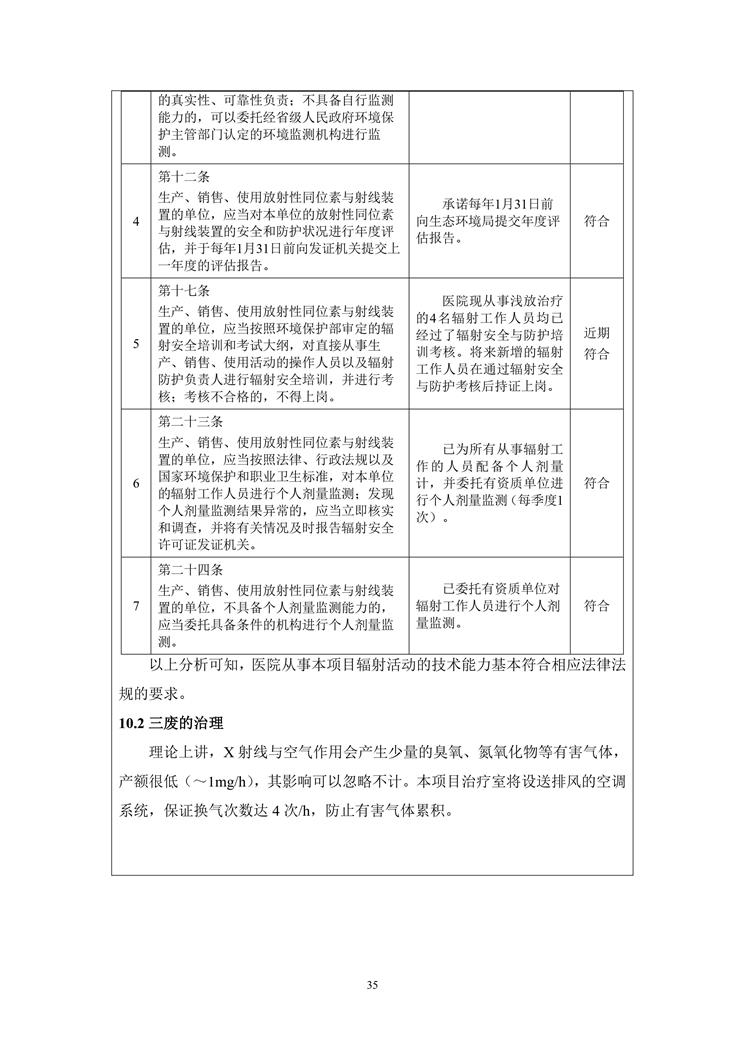
您现在的位置: 首页 > 新闻中心 > 医院动态
2023-02-20 阅读量:
上一篇:
下一篇:我院智能连续式自体血回输机项目产品介绍会的公示
院所简介
现任领导
医院布局
医院机构
地理位置
招聘信息
国家医保码:H11010703184 北京市医保编码:07150409
咨询电话: 010-53968000 (8:00-20:00)